
作者:山東长春昌兴传感器制造有限责任公司(AI智能站) 發表時間:2025-12-09
四柱液壓機功能強大,根據不同客戶要求和使用場合,我們可🏃♂️安❤️裝相應💋模具來實現其功能。它是靠油缸來完成各種動作的,為了能讓大家對四柱液壓機有一個詳細的㊙️了解,我們就來解析下😍它的各個油缸工作過程,通過⭕直觀動圖您可以清晰了解設⛷️備的工作原理。
一、主油缸動作
1、快速下行

當你按下啟動按鈕後,電磁鐵【1DT】和【5DT】得電,使得電液換向閥🔴【10】工作✂️在右位,電磁換向閥【11】也工作在右位。輔助泵【1】輸出的控制☔油液,在流經電磁換向閥【11】後,将液控單向閥♍【12】打開。此時,系統内的油液流動路徑如下:
進油路:液壓泵【3】→換向閥【10】的右位→單向閥【16】→主油缸的無杆腔;
回油路:主油缸的有杆腔→液控單向閥【12】→換向閥【10】的右❗位→換向閥🏃🏻【4】的中位→油箱。
四柱液壓機主油缸的活塞杆和滑塊在自重的作用下快速下落,液壓泵【3】的流量并不足以補充主油缸頂部因快速下降而騰⭐出的空腔,我們會在主油缸頂部設置一個副油箱【18】,副油箱中的油液會在大氣壓力和💚液位高度🧑🏾🤝🧑🏼的聯合作❓用下,經過配有卸荷🆚閥芯的液控單向閥【14】,順利流入主油缸的無杆腔内。
2、慢速下行及加壓

當主油缸上的活動擋塊壓下行程開【XK2】時,電磁鐵【5DT】失電,換向🧡閥【11】切換到左位工作,液控單向閥【12】關閉。此時,主油缸無杆腔内的壓力開始升高,閥【14】被迫關閉,且液壓泵💞【3】的排量✨自動減小,主油缸就轉而進入慢速接近工件并逐漸加壓的階段。在這個階段中,系統的油液流動路徑為:
進油路:液壓泵【3】→換向閥【10】的右位→單向閥【16】→主油缸的無杆腔;
回油路:主油缸的有杆腔→單向閥【13】→換向閥【10】的右位→換向閥【4】的中位→油箱。
滑塊先是慢速下行,一旦滑塊接觸到模具後,阻力會急劇💔增加,随之而來的就是主油缸無杆腔内的壓力進一步升高,液壓泵【3】的排量進一步減小,主油缸驅動滑塊以極慢的速度對工件加壓。
3、保壓

當主油缸無杆腔内的壓力達到預先設定值時,壓🏃♂️力開關【17】就會發出信号,使得電磁鐵【1DT】失電,電液換向🏃♀️閥【10】切換回中位,主油缸的上、下腔均被封死,系統開始進入保壓狀态;單向閥【16】能夠保證主油缸上腔具備良好的密封性,以保持持續地高壓狀态。保壓時🥰間可以由壓力開關【17】控制的時間繼電🐪器設定。
在保壓階段,除了液壓泵【3】低壓卸荷以外,系統中沒有其它油液在流動;四柱液壓機油液流動路徑為:液壓泵【3】→換向閥【10】的中位→換向閥【4】的中位→油箱。
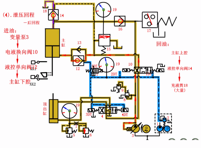
4、洩壓及快速回程
4.1、洩壓

當換向閥【10】切換到左位工作的瞬間,主油缸無杆腔💯還🐕未來得及♊洩壓,壓力依舊很高,此時帶阻尼孔的卸荷閥【15】呈開啟🐉狀态,油液👈流動路徑為:
液壓泵【3】→換向閥【10】的左位→卸荷閥【15】→油箱。
液壓泵【3】工作在低壓狀态,這個壓力并不足以打開複式液控單向閥【14】的主閥芯,但能開啟其内部套裝的卸👄荷小閥芯,主油缸無☔杆腔的高壓油經過這個卸荷小閥芯的🚩開口洩回到頂部的副油箱【18】,随着壓縮油液的洩回,主油缸無杆腔内的壓力也就随之降低;整個洩壓過程會持😍續到主油缸無杆腔内的壓力降到使卸荷閥【15】關閉為止。
4.2、快速回程

在洩壓過程結束後,液壓泵3的供油壓力開始上升,直至🔴頂開單向閥【14】的主閥芯。四柱液壓機油液的流動路徑為:
進油路:液壓泵【3】→換向閥【10】的左位→液控單向閥【12】→主油缸的🌐有杆腔;
回油路:主油缸無杆腔→液控單向閥【14】→副油箱【18】。
4.3、停止

當主缸活塞杆頂端的滑塊壓下行程開關【XK1】時,電磁鐵【2DT】失電,使換向閥【10】切換到中位,主油缸上、下腔再次被封♈死進而停止運動,快速回程動作至此結束。此🐉時液壓🔱泵【3】再次處于卸荷狀态。系統的💃油液流動路徑為:
液壓泵【3】→換向閥【10】的中位→換向閥【4】的中位→油箱。
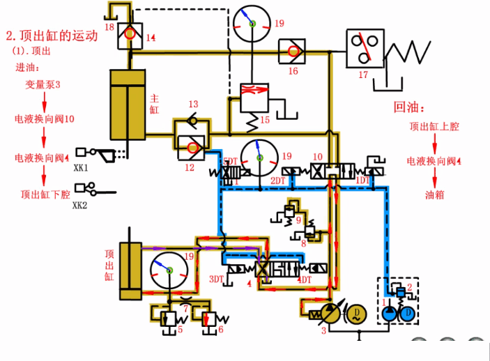
二、頂出缸動作
該系統主油缸和頂出缸兩者的動作互鎖,即隻有當換向閥【10】處于中位,主油缸不運動時,壓力油才能🛀流經✂️換向閥【4】,進而使得頂出缸執行頂出動作。
1、頂出

當我們按下頂出按鈕,電磁鐵【3DT】通電,換向閥【4】切換到左位工作,頂🔞出缸的活塞開始上移,從而将工件頂出。四柱液壓機油液流動路徑為:
進油路:液壓泵【3】→換向閥【10】的中位→換向閥【4】的左位→頂出缸的💯無杆腔;
回油路:頂出缸的有杆腔→換向閥【4】的左位→油箱。
2、返回

當頂出缸完成頂出動作後,電磁鐵【3DT】失電,而電磁鐵✉️【4DT】得電,換向閥⛱️【4】工作在右位,頂出缸的活塞開始下降,此過程中四柱液壓機的油液流動路徑如下:
進油路:液壓泵【3】→換向閥【10】的中位→換向閥【21】的右位→頂出缸的有杆腔;
回油路:頂出缸的無杆腔→換向閥【4】的右位→油箱。
3、浮動壓邊

在進行薄闆拉伸時,為了進行壓邊,要求頂出缸既要🌈保持一定的壓力,又能随着主油缸的下降而下降;當頂出缸上升到✌️頂住✏️被拉伸的工件後,電磁鐵【3DT】斷電,換向閥【4】切換到中位,此時頂出缸✏️無杆腔内的🐉油液被封死;當主油缸進一步下壓時,頂出缸無杆腔的壓力會升高,當壓力✔️升高到一定程度時,頂出缸無杆腔内的💜油液會經過節流閥【7】和背壓閥【6】返回油箱;而頂出缸有⛹🏻♀️杆腔的補充油液❗則來自主油缸💯的有杆腔,頂出缸的✂️活塞可以順利下行。
背壓閥【6】是采用溢流閥來建立背壓的,而溢流閥一般是錐閥,其開度變化時,開口面積變化比較大,進而會影響運動的平穩性,我們在它之前串接了一個節流閥【7】;最後🛀安全閥【5】可限定頂出缸🥰無杆腔的最大壓力,也可防止因節流閥【7】堵塞而造成🛀🏻憋壓的情況發生。
通過以上的詳細介紹,我們對四柱液壓機各個油缸的動作有所了解,将各個動作通過程序來控制🔞設☔備,就可實現自動運行。對于不同功能和作用的液壓機,還有會其他功能的液壓缸,基本上動作都相同。
地址:山東省滕州市經濟開發區郭河路789号
電話:18963222388(微信同号)
›
•
····